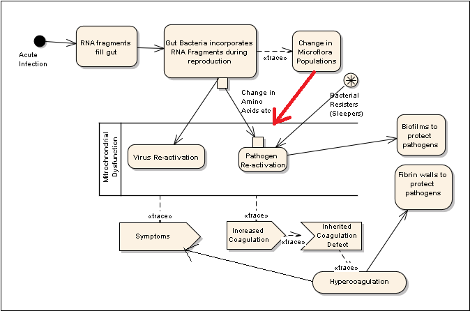
Below is a simple picture of the model that I use in understanding CFS. This model also leads me into certain direction for items to investigate. The very short general model is this:
- An event (infection, stress, etc) resulted in a stomach upset — the bacteria shifts in response
- The event ends
- 95% of people stomach returns to prior state quickly. The reminder take longer
- Some do not return (CFS/IBS/FM) and the new bacteria mixture produces a different mixture of metabolites (chemicals)
- These metabolites produce the symptoms including under absorption and over-production.
Some event (roots) changed the microbiome (thunk) which results and depends on a variety of factors
- General Model of CFS(2012)
- A Mathematical Model for CFS/FM/IBS Onset and Remission (2012)
- Multiple Chemical Sensitivity: Model of What it is, and treatment experience (2013)
- The histamine production model of CFS (2013)
- How vaccines can cause Chronic Fatigue Syndrome – a Model (2013)
- Model Review: Childhood (and earlier) Stress contribution to susceptibility to CFS (2014)
- A Model Illustrated (2016)
- Updated Model and Treatment Suggestions(2016)

