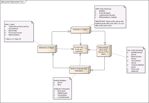
I decided that a graphic of the method that I have found to be effective may help. Every week there is a change:
- Adding good probiotics one week
- Killing bad bacteria the next week
- Exposing bad bacteria the next week
- Killing bad bacteria the next week.
If you want more good probiotics cycles, then just add them after doing something else. If you do not wish to do antibiotics, then it becomes a three week cycle instead.
