A reader linked me to “Niacin ameliorates ulcerative colitis via prostaglandin D2-mediated D prostanoid receptor 1 activation [2017]”.
I have mention niacin below in various other contexts:
- Niacin levels in the blood was often low with microbiome dysfunction [2016 Post] and that a precursor (something that converts in niacin) NADH has been shown to help CFS. I wrote “a total absence of studies dealing with Niacin and Chronic Fatigue Syndrome, Irritable bowel disease, Fibromyalgia,” – this has changed…!
- “Is a Niacin Flush an indicator of a specific bacteria (family) in the gut? [2013]“
- E. coli produced Niacin [2012]
The above articles cites:
- “Niacin (nicotinic acid) is also known as vitamin B3 and serves as a precursor for coenzymes such as nicotinamide adenine dinucleotide (NAD) and nicotinamide adenine dinucleotide phosphate (NADP), which are essential for living cells”
- “One unpleasant side effect caused by niacin is cutaneous flushing. Niacin stimulates prostaglandin D2 (PGD2) release in both mice and humans (Hanson et al, 2010; Song & FitzGerald, 2013), which plays a central role in the niacin-induced flushing. Low-dose aspirin could depress niacin-evoked PGD2 release and reduce the associated flushing (Cefali et al, 2007; Song & FitzGerald, 2013).”
- “In this study, we investigated the therapeutic effect of niacin on colitis both in mice and in patients with moderately active UC. We found that niacin shows anti-inflammatory and anti-apoptotic properties through downregulation of colonic inflammatory cytokine levels, suppression of vascular permeability, and inhibition of colonic epithelium apoptosis by activation of DP1 receptor in macrophages, endothelial cells, and colonic epithelium. Furthermore, treatment with retention enema containing niacin effectively promoted clinical remission and mucosal healing in patients with moderately active UC.”
- “Twenty-six UC patients, who did not respond to conventional therapies, were recruited… Patients were assigned to receive retention enema treatment (including 300 mg niacin/100 ml) daily for 6 weeks … Moreover, 24 out of 26 patients that received niacin treatment underwent overall histological improvement with normal epithelium, mucosal architecture, and lamina propia cellularity and few inflammatory cell infiltration”
- The images below are from the study, and clearly shows improvement!

- “Niacin displays multiple beneficial effects on colitis in mice and humans by activation of the PGD2/DP1 axis. These results suggest niacin may become an effective therapeutic option for UC patients.”
Other studies:
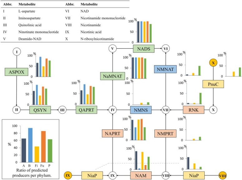
- “Systematic genome assessment of B-vitamin biosynthesis suggests co-operation among gut microbes [2016]” shows the niacin pathways
- “We found that the roles associated with the uptake of the nicotinamide and nicotinic acid were only present in Actinobacteria, Firmicutes, and a single Proteobacteria…The phyla Actinobacteria and Firmicutes contain lower ratios of de novo producers than the other three, and in these phyla, we observed the presence of the niacin salvage pathways, which are not present in the Fusobacteria and Bacteroidetes genomes.”
- This study also investigates other B vitamins in depth and recommended reading for CFS researchers.
Bottom Line: Enema Enigmas Again!
In an earlier post, a reader reported very great success from an enemas containing SymbioFlor-1 and Symbioflor-2 (Enterococcus faecalis and E.Coli). The above study indicate benefit from niacin enemas. E.Coli produces niacin — but any association of positive responses may be speculative.
Another 2017 study reports “Collectively, niacin promoted cardiac functional recovery after ischemic myocardial infarction through DP1-mediated M2 polarization and timely resolution of inflammation in hearts.”
Personally, I have taken niacin for the mental clarity that results after a niacin flush. It appears that there were other benefits that are just being discovered!