A reader wrote:
“I’m a fellow CFS person and I’ve spent the morning reading your excellent blog. You have an impressive ability to think through massively complex information!
- Irritable Bowel Syndrome
- Fibromyalgia
- Multiple chemical sensitivities
- Temporomandibular disorder
- Interstitial cystitis
- Postconcussion syndrome
- Tension headache
-
Sleep disorders
- Depression
- Anxiety disorder
- Mood disorder
- Hashimoto’s Disease
- Sjögren’s Syndrome
- Lupus
- Orthostatic Intolerance and Postural Orthostatic Tachycardia Syndrome
There are many other autoimmune conditions which are looking more and more like a microbiome dysfunction is a major source of symptoms.
The simplest evidence that the root cause is a persistent microbiome dysfunction comes from dozen of reports of immediate remission from symptoms after a fecal matter transplant — unfortunately, many find that the symptoms returned in 2- 6 months. The bacteria consortium causing the symptoms were able to re-establish themselves. The unresolved challenge is how to stop this bacteria consortium.
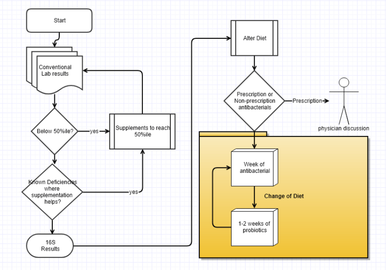
High Level Process

Which Lab?
The analysis site will work with any lab results reporting on bacteria. The main difference is simple:
- Manual entry of perhaps 1-2 dozen bacteria (see non 16S lab tests for current supported tests). Often people have already had one done by their medical professional.
- Upload a file from a 16S lab report with 300-1200 bacteria detailed with actual counts. The two main players report similar results but with one difference:
- uBiome is currently slow for turnaround to get your results back, but it is cheap (< $90)
- thryve has recently come down considerably in price, now $99– with an alleged two week turn around
- Your location in the world may be a factor (i.e. where they will ship to).
- In Australia, there is a new testing firm: https://www.microba.com/
I am a statistician by training and for part of my career. More data is better!
Treatment Pattern

Supplements: Vitamins and Minerals
If we assume that various good bacteria are diminished or gone, then the metabolites (chemicals) that they produce are no longer being produced in the same amount as before. The absence of these metabolites will cascade through the body systems. So the first item is usually supplementation with the chemicals (i.e. vitamins) that are diminished. For CFS, we have a pretty good idea because the typical decrease of bacteria seen and the vitamin supplements that help are a match up! For other conditions, there is much greater uncertainty.
My suggestion of thumb — if you are not at the median (50%ile) for a level, supplement to get up to the 50%ile — that is half the population have at least this level! There should be no clear risk of increasing to this level.
- Your MD will likely say “no need, you are not deficient!”, Your response should be “Is there any known harm caused by increasing it to the average value?”
For items like Vitamin D, my personal goal is the 90%ile because the western population as a whole has been found to be deficient in vitamin D (so the lab norms are shifted low) — a consequence of not working outside like our ancestors did!
Bad Cop/Good Cop to the bacteria foes!
This is not quite correct, but it is a nice expression. The concept follow the Ricketessia protocol that originated with the Pasteur Institute for Tropical Diseases. This was revived for treating ME/CFS by Dr. Cecile Jadin, a surgeon and an artist/painter. The process consists of antibacterials/antivirals for 7-10 days followed by a break. My own variation on it is 7-10 days of antibacterials/antivirals followed by 7-14 of appropriate probiotics (which depends on your microbiome profile). To illustrate both points:
- See this post on dealing with hypersomnia and non restful sleep
- See this post on probiotics to use and which ones to avoid for a person who had a fecal matter transplant. There are NO GENERAL SUGGESTION for any specific probiotics. Each can be good for some people and horrible for other people!
You may want to ask why antivirals are included? In the case of ME/CFS there is considerable evidence that some diminished metabolites allowed reactivation of prior viral infections. If the virus happens to be EBV, this can then result in a false-positive result for Lyme disease. Diminished metabolites cascades into many secondary effect which can become red herrings for the root cause.
Changing your diet — but not following a canned diet!
Certain types of diets have impact on the microbiome. The unfortunate aspect of diets is that they are very complex creatures that interact with a complex microbiome — making things really hard to deal with specific shifts.
The http://microbiomeprescription.com/ suggestions include specific herbs, spices and foods from many studies. It also include results from certain diet types. The problem is that a diet type is often poorly defined and may be implemented differently in Italy than in Florida, but both have the same name!
The bottom line may be a “mediterranean style diet without olives or olive oil, no walnuts but with …. ”
This may be a twelve step program for some…
That is, the cycle of {16S microbiome testing, antibacterials, probiotics, prebiotics, diet changes} may have to happen many times. Each cycle may alter the microbiome to a new place that will need to be altered again.
Bottom Line– the Half Solutions..
Twice in the past week I have gotten emails from people who had been trying to increase their E.Coli with E.Coli probiotics (Mutaflor or Symbioflor-2). Their lab results have been showing that the E.Coli levels kept decreasing!!!! They discovered by looking at this blog and the microbiome prescription site that their common sense taking of lots of Lactobacillus and Bifidobacterium probiotics was the likely cause — these are hostile to E.Coli… ooops
Yes, there is complexities — there are foods, herbs, probiotics etc that are to be avoided. It is not just a take A to improve, but also, avoid taking X,Y and Z at the same time (where X,Y, and Z may be a part of your regular diet! items that you may have a quasi-religious belief are good for you)
This is not guarantee to work — it is a logical model based on existing studies and technically low quality, small sample size, vague studies. It is the best that we have to work with — so until a better model with supporting data comes along, it is worth exploring.
This is an education post to facilitate discussing this approach with your medical professionals. It is not medical advice for the treatment of any medical condition. Always consult with your medical professional before doing any changes of diet, supplements or activity. Some items cites may interfere with prescription medicines.